语文上册
首页
>
试卷
>
八年级
>
语文上册
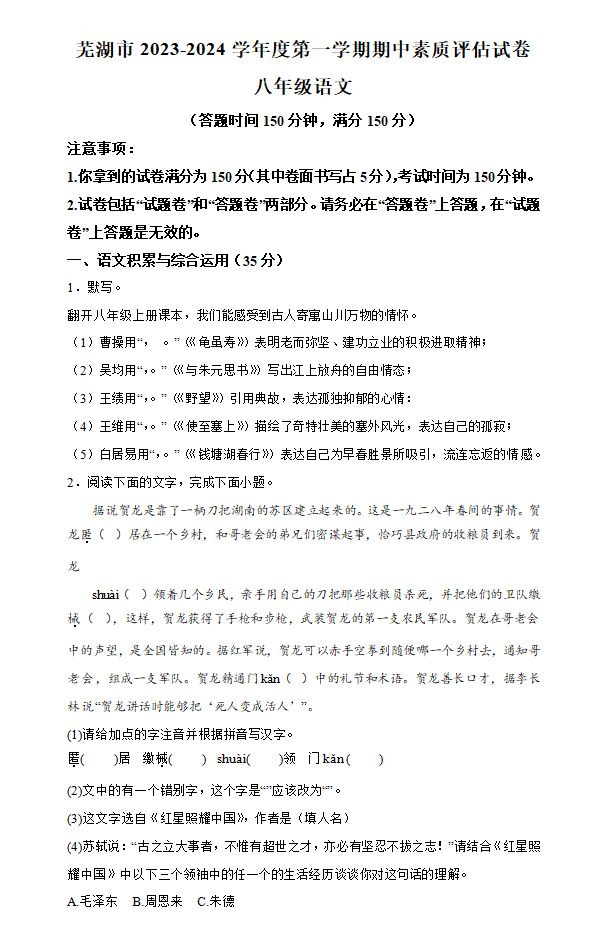
安徽省芜湖市部分学校2023-2024学年八年级上学期期中语文试题
时间:120分钟 / 总分:120分 | 2025-10-27 22:20:59
收藏
下载地址
上一篇:安徽省马鞍山市第七中学2023-2024学年八年级上学期期中语文试题
延伸阅读
新教材人教版八年级上册语文期末测试卷二十五
新教材人教版八年级上册语文期末测试卷二十四
新教材人教版八年级上册语文期末测试卷二十三
新教材人教版八年级上册语文期末测试卷二十二
新教材人教版八年级上册语文期末测试卷二十一
首页
试卷
教程
我的
快捷导航
试卷
+
七年级
语文上册
语文下册
数学上册
数学下册
英语上册
英语下册
道法历史
地理生物
其他
八年级
语文上册
语文下册
数学上册
数学下册
英语上册
英语下册
物理上册
物理下册
历史政治
地理生物
其他
九年级
语文上
语文下
数学上
数学下
英语上
英语下
物理上
物理下
化学上
化学下
道法上
道法下
历史
教辅
+
七年级上
七年级下
八年级上
八年级下
九年级上
九年级下
课程
+
七年级
语文
数学
英语
道法
历史
地理
生物
八年级
语文
数学
英语
道法
物理
历史
地理
生物
九年级
语文
数学
英语
道法
物理
化学
历史
中考
+
语文
数学
英语
文科
物理
化学
生物
地理
copyright ©2021-2022 初中试卷网版权所有